
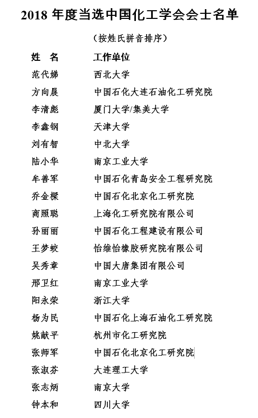
近日,在北京召开的中国化工学会40届二次理事会上,中国化工学会2018年度首批会士授予仪式隆重举行。中国化工学会理事长、中国石油化工集团公司董事长、党组书记戴厚良院士宣布了2018年度中国化工学会会士授予决定,四川大学杰出教授钟本和等全国20位在化工领域做出卓越成绩和为学会作出突出贡献的会员当选为中国化工学会会士(详情见下图)。
中国化工学会第40次全国会员代表大会于2017年决议通过《中国化工学会会士条例》,决定设立会士制度,每年一次评定中国化工学会会士。会士是学会会员的最高学术荣誉,授予在化工领域具有卓越成绩和为学会作出突出贡献的会员。

同时,在中国化工学会40届二次理事会上,由中国化工学会组织评选的第十届“侯德榜化工科学技术奖”在京揭晓,48位优秀化工科技工作者获得表彰(详情见下图)。其中,我校杰出教授钟本和等5位同志获得第十届“侯德榜化工科学技术成就奖”。

著名科学家侯德榜先生是我国化学工业奠基人之一,是中国化工学会第23-30届理事长。为纪念侯德榜先生一生为化学工业和化工科技事业发展所做的贡献,激励我国广大化工科学技术工作者投身于创新兴国的化工事业,中国化工学会设立“侯德榜化工科学技术奖”。自1999年以来,已成功举办了十届评奖活动,包括我校徐僖院士等260余名化工科技精英曾获得该表彰奖励。多年来,“侯德榜化工科学技术奖”为培养举荐优秀化工科技人才、助推科技精英脱颖而出、激发科技人才创新潜力做出了卓越贡献。

作为中国具有重要国际影响力的磷化工领域专家,钟本和教授在磷化工领域的理论研究、技术与工程化实践方面进行了60年的工作,在我国磷化工发展的每一个关键技术转型阶段都做出了同行公认的重要贡献,引领了中国近几十年磷化工行业的发展。特别是其发明的“料浆法”磷铵工艺及成套装备,结束了我国中低品位磷矿不能生产高浓度磷肥的历史,填补了我国乃至世界技术空白,使我国彻底摆脱了长期依靠高价进口磷肥的困境,并大量出口创汇,对我国粮食增产做出了巨大贡献。料浆法磷铵工艺的巨大成功,在我国农业发展史上具有里程碑意义,受到国务院、国家计委、化工部的高度评价,先后推广建成生产线一百余套,与袁隆平“杂交水稻”一同被列为国家“八五”攻关五大科技成果中的两项。此后,钟本和教授及其团队还相继突破了湿法磷酸净化等磷资源高效利用的一系列核心技术难题,打破了国外技术垄断,引领我国磷化工行业发展数十年。她先后获得国家科技进步一等奖、二等奖(均排名第一)和部/省级科技进步奖十余项及赵永镐创新成就奖等许多殊荣。在四川大学“双一流”建设中担任磷化工学科的首席科学家。2017年,其领衔的团队入选教育部首批“黄大年式教师团队”。
原文链接:http://www.scu.edu.cn/info/1207/8198.htm